Table of Contents

Chapter 7
Diversity in Living Organisms
ave you ever thought of the multitude of life-forms that surround us? Each organism is different from the other to a lesser or greater extent. For instance, consider yourself and a friend.
• Are you both of the same height?
• Does your nose look exactly like your friend’s nose?
• Is your hand-span the same as your friend’s?
However, if we were to compare ourselves and our friends with a monkey, what would we say? Obviously, we and our friends have a lot in common when we compare ourselves with a monkey. But suppose we were to add a cow to the comparison? We would then think that the monkey has a lot more in common with us than with the cow.
Activity 7.1
• We have heard of ‘desi’ cows and Jersey cows.
• Does a desi cow look like a Jersey cow?
• Do all desi cows look alike?
• Will we be able to identify a Jersey cow in a crowd of desi cows that don’t look like each other?
• What is the basis of our identification?
In this activity, we had to decide which characteristics were more important in forming the desired category. Hence, we were also deciding which characteristics could be ignored.
Now, think of all the different forms in which life occurs on earth. On one hand we have microscopic bacteria of a few micrometre in size. While on the other hand we have blue whale and red wood trees of California of approximate sizes of 30 metres and 100 metres respectively. Some pine trees live for thousands of years while insects like mosquitoes die within a few days. Life also ranges from colourless or even transparent worms to brightly coloured birds and flowers.
This bewildering variety of life around us has evolved on the earth over millions of years. However, we do not have more than a tiny fraction of this time to try and understand all these living organisms, so we cannot look at them one by one. Instead, we look for similarities among the organisms, which will allow us to put them into different classes and then study different classes or groups as a whole.
In order to make relevant groups to study the variety of life forms, we need to decide which characteristics decide more fundamental differences among organisms. This would create the main broad groups of organisms. Within these groups, smaller sub-groups will be decided by less important characteristics.
Questions
1. Why do we classify organisms?
2. Give three examples of the range of variations that you see in life-forms around you.
7.1 What is the Basis of Classification?
Attempts at classifying living things into groups have been made since time immemorial. Greek thinker Aristotle classified animals according to whether they lived on land, in water or in the air. This is a very simple way of looking at life, but misleading too. For example, animals that live in the sea include corals, whales, octopuses, starfish and sharks. We can immediately see that these are very different from each other in numerous ways. In fact, habitat is the only point they share in common. This is not an appropriate way of making groups of organisms to study and think about.
We therefore need to decide which characteristics to be used as the basis for making the broadest divisions. Then we will have to pick the next set of characteristics for making sub-groups within these divisions. This process of classification within each group can then continue using new characteristics each time.
Before we go on, we need to think about what is meant by ‘characteristics’. When we are trying to classify a diverse group of organisms, we need to find ways in which some of them are similar enough to be thought of together. These ‘ways’, in fact, are details of appearance or behaviour, in other words, form and function.
What we mean by a characteristic is a particular feature or a particular function. That most of us have five fingers on each hand is thus a characteristic. That we can run, but the banyan tree cannot, is also a characteristic.
Now, to understand how some characteristics are decided as being more fundamental than others, let us consider how a stone wall is built. The stones used will have different shapes and sizes. The stones at the top of the wall would not influence the choice of stones that come below them. On the other hand, the shapes and sizes of stones in the lowermost layer will decide the shape and size of the next layer and so on.
The stones in the lowermost layer are like the characteristics that decide the broadest divisions among living organisms. They are independent of any other characteristics in their effects on the form and function of the organism. The characteristics in the next level would be dependent on the previous one and would decide the variety in the next level. In this way, we can build up a whole hierarchy of mutually related characteristics to be used for classification.
Now-a-days, we look at many inter-related characteristics starting from the nature of the cell in order to classify all living organisms. What are some concrete examples of such characteristics used for a hierarchical classification?
• A eukaryotic cell has membrane-bound organelles, including a nucleus, which allow cellular processes to be carried out efficiently in isolation from each other. Therefore, organisms which do not have a clearly demarcated nucleus and other organelles would need to have their biochemical pathways organised in very different ways. This would have an effect on every aspect of cell design. Further, nucleated cells would have the capacity to participate in making a multicellular organism because they can take up specialised functions. Therefore, nucleus can be a basic characteristic of classification.
• Do the cells occur singly or are they grouped together and do they live as an indivisible group? Cells that group together to form a single organism use the principle of division of labour. In such a body design, all cells would not be identical. Instead, groups of cells will carry out specialised functions. This makes a very basic distinction in the body designs of organisms. As a result, an Amoeba and a worm are very different in their body design.
• Do organisms produce their own food through the process of photosynthesis? Being able to produce one’s own food versus having to get food from outside would make very different body designs.
• Of the organisms that perform photosynthesis (plants), what is the level of organisation of their body?
• Of the animals, how does the individual’s body develop and organise its different parts, and what are the specialised organs found for different functions?
We can see that, even in these few questions that we have asked, a hierarchy is developing. The characteristics of body design used for classification of plants will be very different from those important for classifying animals. This is because the basic designs are different, based on the need to make their own food (plants), or acquire it (animals). Therefore, these design features (having a skeleton, for example) are to be used to make sub-groups, rather than making broad groups.
Questions
1. Which do you think is a more basic characteristic for classifying organisms?
(a) the place where they live.
(b) the kind of cells they are made of. Why?
2. What is the primary characteristic on which the broad division of organisms is made?
3. On what bases are plants and animals put into different categories?
7.2 Classification and Evolution
All living things are identified and categorised on the basis of their body design in form and function. Some characteristics are likely to make more wide-ranging changes in body design than others. There is a role of time in this as well. So, once a certain body design comes into existence, it will shape the effects of all other subsequent design changes, simply because it already exists. In other words, characteristics that came into existence earlier are likely to be more basic than characteristics that have come into existence later.
This means that the classification of life forms will be closely related to their evolution. What is evolution? Most life forms that we see today have arisen by an accumulation of changes in body design that allow the organism possessing them to survive better. Charles Darwin first described this idea of evolution in 1859 in his book, The Origin of Species.
When we connect this idea of evolution to classification, we will find some groups of organisms which have ancient body designs that have not changed very much. We will also find other groups of organisms that have acquired their particular body designs relatively recently. Those in the first group are frequently referred to as ‘primitive’ or ‘lower’ organisms, while those in the second group are called ‘advanced’ or ‘higher’ organisms. In reality, these terms are not quite correct since they do not properly relate to the differences. All that we can say is that some are ‘older’ organisms, while some are ‘younger’ organisms. Since there is a possibility that complexity in design will increase over evolutionary time, it may not be wrong to say that older organisms are simpler, while younger organisms are more complex.
More to know
Biodiversity means the diversity of life forms. It is a word commonly used to refer to the variety of life forms found in a particular region. Diverse life forms share the environment, and are affected by each other too. As a result, a stable community of different species comes into existence. Humans have played their own part in recent times in changing the balance of such communities. Of course, the diversity in such communities is affected by particular characteristics of land, water, climate and so on. Rough estimates state that there are about ten million species on the planet, although we actually know only one or two millions of them. The warm and humid tropical regions of the earth, between the tropic of Cancer and the tropic of Capricorn, are rich in diversity of plant and animal life. This is called the region of megadiversity. Of the biodiversity on the planet, more than half is concentrated in a few countries —
Brazil, Colombia, Ecuador, Peru, Mexico, Zaire, Madagascar, Australia, China, India, Indonesia and Malaysia.
Questions
1. Which organisms are called primitive and how are they different from the so-called advanced organisms?
2. Will advanced organisms be the same as complex organisms? Why?
7.3 The Hierarchy of Classification- Groups
Biologists, such as Ernst Haeckel (1894), Robert Whittaker (1969) and Carl Woese (1977) have tried to classify all living organisms into broad categories, called kingdoms. The classification Whittaker proposed has five kingdoms: Monera, Protista, Fungi, Plantae and Animalia, and is widely used. These groups are formed on the basis of their cell structure, mode and source of nutrition and body organisation. The modification Woese introduced by dividing the Monera into Archaebacteria (or Archaea) and Eubacteria (or Bacteria) is also in use.
Further classification is done by naming the sub-groups at various levels as given in the following scheme:
Kingdom
Phylum (for animals) / Division (for plants)
Class
Order
Family
Genus
Species
Thus, by separating organisms on the basis of a hierarchy of characteristics into smaller and smaller groups, we arrive at the basic unit of classification, which is a ‘species’. So what organisms can be said to belong to the same species? Broadly, a species includes all organisms that are similar enough to breed and perpetuate.
The important characteristics of the five kingdoms of Whittaker are as follows:
7.3.1 Monera
These organisms do not have a defined nucleus or organelles, nor do any of them show multi-cellular body designs. On the other hand, they show diversity based on many other characteristics. Some of them have cell walls while some do not. Of course, having or not having a cell wall has very different effects on body design here from having or not having a cell wall in multi-cellular organisms. The mode of nutrition of organisms in this group can be either by synthesising their own food (autotrophic) or getting it from the environment (heterotrophic). This group includes bacteria, blue-green algae or cyanobacteria, and mycoplasma. Some examples are shown in Fig. 7.1.
Fig. 7.1: Monera
7.3.2 Protista
This group includes many kinds of unicellular eukaryotic organisms. Some of these organisms use appendages, such as hair-like cilia or whip-like flagella for moving around. Their mode of nutrition can be autotrophic or heterotrophic. Examples are unicellular algae, diatoms and protozoans (see Fig. 7.2 for examples).
Fig. 7.2: Protozoa
7.3.3 Fungi
These are heterotrophic eukaryotic organisms. Some of them use decaying organic material as food and are therefore called saprotrophs. Others require a living protoplasm of a host organism for food. They are called parasites. Many of them have the capacity to become multicellular organisms at certain stages in their lives. They have cell-walls made of a tough complex sugar called chitin. Examples are yeasts, molds and mushrooms (see Fig. 7.3 for examples).
Fig. 7.3: Fungi
Some fungal species live in permanent mutually dependent relationships with blue-green algae (or cyanobacteria). Such relationships are called symbiotic. These symbiobic life forms are called lichens. We have all seen lichens as the slow-growing large coloured patches on the bark of trees.
7.3.4 Plantae
These are multicellular eukaryotes with cell walls. They are autotrophs and use chlorophyll for photosynthesis. Thus, all plants are included in this group. Since plants and animals are most visible forms of the diversity of life around us, we will look at the subgroups in this category later (section 7.4).
7.3.5 Animalia
These include all organisms which are multicellular eukaryotes without cell walls. They are heterotrophs. Again, we will look at their subgroups a little later in section 7.5.
Fig. 7.4: The Five Kingdom classification
Questions
1. What is the criterion for classification of organisms as belonging to kingdom Monera or Protista?
2. In which kingdom will you place an organism which is single-celled, eukaryotic and photosynthetic?
3. In the hierarchy of classification, which grouping will have the smallest number of organisms with maximum common characteristics and which will have the largest number of organisms?
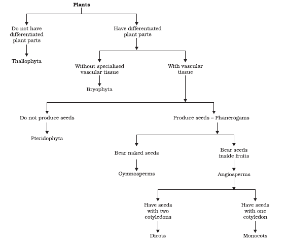
7.4 Plantae
The first level of classification among plants depends on whether the plant body has well-differentiated, distinct parts. The next level of classification is based on whether the differentiated plant body has special tissues for the transport of water and other substances. Further classification looks at the ability to bear seeds and whether the seeds are enclosed within fruits.
7.4.1 Thallophyta
Plants that do not have well-differentiated body design fall in this group. The plants in this group are commonly called algae. These plants are predominantly aquatic. Examples are Spirogyra, Ulothrix, Cladophora, Ulva and Chara (see Fig. 7.5).
Fig. 7.5: Thallophyta – Algae
7.4.2 Bryophyta
These are called the amphibians of the plant kingdom. The plant body is commonly differentiated to form stem and leaf-like structures. However, there is no specialised tissue for the conduction of water and other substances from one part of the plant body to another. Examples are moss (Funaria) and Marchantia (see Fig. 7.6).
Fig. 7.6: Some common bryophytes
7.4.3 Pteridophyta
In this group, the plant body is differentiated into roots, stem and leaves and has specialised tissue for the conduction of water and other substances from one part of the plant body to another. Some examples are Marsilea, ferns and horse-tails (see Fig. 7.7).
The reproductive organs of plants in all these three groups are very inconspicuous, and they are therefore called ‘cryptogams’, or ‘those with hidden reproductive organs’.
On the other hand, plants with well-differentiated reproductive parts that ultimately make seeds are called phanerogams. Seeds are the result of sexual reproduction process. They consist of the embryo along with stored food, which assists for the initial growth of the embryo during germination. This group is further classified, based on whether the seeds are naked or enclosed in fruits, giving us two groups: gymnosperms and angiosperms.
Fig. 7.7: Pteridophyta
7.4.4 Gymnosperms
This term is derived from two Greek words: gymno– means naked and sperma– means seed. The plants of this group bear naked seeds and are usually perennial, evergreen and woody. Examples are pines and deodar (see Fig. 7.8 for examples).
Fig. 7.8: Gymnosperms
7.4.5 Angiosperms
This word is made from two Greek words: angio means covered and sperma– means seed. These are also called flowering plants. The seeds develop inside an ovary which is modified to become a fruit. Plant embryos in seeds have structures called cotyledons. Cotyledons are called ‘seed leaves’ because in many instances they emerge and become green when the seed germinates. The angiosperms are divided into two groups on the basis of the number of cotyledons present in the seed. Plants with seeds having a single cotyledon are called monocotyledonous or monocots. Plants with seeds having two cotyledons are called dicots (see Figs. 7.9 and 7.10).
Fig. 7.9: Monocot
Fig. 7.10: Dicot
Fig. 7.11: Classification of plants
Activity 7.2
• Soak seeds of green gram, wheat, maize, peas and tamarind. Once they become tender, try to split the seed. Do all the seeds break into two nearly equal halves?
• The seeds that do are the dicot seeds and the seeds that don’t are the monocot seeds.
• Now take a look at the roots, leaves and flowers of these plants.
• Are the roots tap-roots or fibrous?
• Do the leaves have parallel or reticulate venation?
• How many petals are found in the flower of these plants?
• Can you write down further characteristics of monocots and dicots on the basis of these observations?
Questions
1. Which division among plants has the simplest organisms?
2. How are pteridophytes different from the phanerogams?
3. How do gymnosperms and angiosperms differ from each other?
7.5 Animalia
These are organisms which are eukaryotic, multicellular and heterotrophic. Their cells do not have cell-walls. Most animals are mobile.
They are further classified based on the extent and type of the body design differentiation found.
7.5.1 Porifera
The word Porifera means organisms with holes. These are non-motile animals attached to some solid support. There are holes or ‘pores’, all over the body. These lead to a canal system that helps in circulating water throughout the body to bring in food and oxygen. These animals are covered with a hard outside layer or skeleton. The body design involves very minimal differentiation and division into tissues. They are commonly called sponges, and are mainly found in marine habitats. Some examples are shown in Fig. 7.12.
Fig. 7.12: Porifera
7.5.2 Coelenterata (Cnidaria)
These are animals living in water. They show more body design differentiation. There is a cavity in the body. The body is made of two layers of cells: one makes up cells on the outside of the body, and the other makes the inner lining of the body. Some of these species live in colonies (corals), while others have a solitary like–span (Hydra). Jellyfish and sea anemones are common examples (see Fig. 7.13).
Fig. 7.13: Coelenterata
7.5.3 Platyhelminthes
The body of animals in this group is far more complexly designed than in the two other groups we have considered so far. The body is bilaterally symmetrical, meaning that the left and the right halves of the body have the same design. There are three layers of cells from which differentiated tissues can be made, which is why such animals are called triploblastic. This allows outside and inside body linings as well as some organs to be made. There is thus some degree of tissue formation. However, there is no true internal body cavity or coelom, in which well-developed organs can be accommodated. The body is flattened dorsoventrally (meaning from top to bottom), which is why these animals are called flatworms. They are either free-living or parasitic. Some examples are free-living animals like planarians, or parasitic animals like liverflukes (see Fig. 7.14 for examples).
Fig. 7.14: Platyhelminthes
7.5.4 Nematoda
The nematode body is also bilaterally symmetrical and triploblastic. However, the body is cylindrical rather than flattened. There are tissues, but no real organs, although a sort of body cavity or a pseudo-coelom, is present. These are very familiar as parasitic worms causing diseases, such as the worms causing elephantiasis (filarial worms) or the worms in the intestines (roundworm or pinworms). Some examples are shown in Fig. 7.15.
Fig. 7.15: Nematoda (Aschelminthes)
7.5.5 Annelida
Annelid animals are also bilaterally symmetrical and triploblastic, but in addition they have a true body cavity. This allows true organs to be packaged in the body structure. There is, thus, extensive organ differentiation. This differentiation occurs in a segmental fashion, with the segments lined up one after the other from head to tail. These animals are found in a variety of habitats– fresh water, marine water as well as land. Earthworms and leeches are familiar examples (see Fig. 7.16).
Fig. 7.16: Annelida
7.5.6 Arthropoda
This is probably the largest group of animals. These animals are bilaterally symmetrical and segmented. There is an open circulatory system, and so the blood does not flow in well-defined blood vessels. The coelomic cavity is blood-filled. They have jointed legs (the word ‘arthropod’ means ‘jointed legs’). Some familiar examples are prawns, butterflies, houseflies, spiders, scorpions and crabs (see Fig. 7.17).
Fig. 7.17: Arthropoda
7.5.7 Mollusca
In the animals of this group, there is bilateral symmetry. The coelomic cavity is reduced. There is little segmentation. They have an open circulatory system and kidney-like organs for excretion. There is a foot that is used for moving around. Examples are snails and mussels (see Fig. 7.18).
Fig. 7.18: Mollusca
7.5.8 Echinodermata
In Greek, echinos means hedgehog (spiny mammal), and derma means skin. Thus, these are spiny skinned organisms. These are exclusively free-living marine animals. They are triploblastic and have a coelomic cavity. They also have a peculiar water-driven tube system that they use for moving around. They have hard calcium carbonate structures that they use as a skeleton. Examples are sea-stars and sea urchins (see Fig. 7.19).
Fig. 7.19: Echinodermata
7.5.9 Protochordata
These animals are bilaterally symmetrical, triploblastic and have a coelom. In addition, they show a new feature of body design, namely a notochord, at least at some stages during their lives. The notochord is a long rod-like support structure (chord=string) that runs along the back of the animal separating the nervous tissue from the gut. It provides a place for muscles to attach for ease of movement. Protochordates may not have a proper notochord present at all stages in their lives or for the entire length of the animal. Protochordates are marine animals. Examples are Balanoglossus, Herdmania and Amphioxus (see Fig. 7.20).
Fig. 7.20: Protochordata: Balanoglossus
7.5.10 Vertebrata
These animals have a true vertebral column and internal skeleton, allowing a completely different distribution of muscle attachment points to be used for movement.
Vertebrates are bilaterally symmetrical, triploblastic, coelomic and segmented, with complex differentiation of body tissues and organs. All chordates possess the following features:
(i) have a notochord
(ii) have a dorsal nerve cord
(iii) are triploblastic
(iv) have paired gill pouches
(v) are coelomate.
Vertebrates are grouped into six classes.
7.5.10 (i) Cyclostomata
Cyclostomes are jawless vertebrates. They are characterised by having an elongated eel-like body, circular mouth, slimy skin and are scaleless. They are ectoparasites or borers of other vertebrates. Petromyzon (Lamprey) and Myxine (Hagfish) are examples.
Fig. 7.21: A jawless vertebrate: Petromyzon
7.5.10 (ii) Pisces
These are fish. They are exclusively aquatic animals. Their skin is covered with scales/plates. They obtain oxygen dissolved in water by using gills. The body is streamlined, and a muscular tail is used for movement. They are cold-blooded and their hearts have only two chambers, unlike the four that humans have. They lay eggs. We can think of many kinds of fish, some with skeletons made entirely of cartilage, such as sharks, and some with a skeleton made of both bone and cartilage, such as tuna or rohu [see examples in Figs. 7.22 (a) and 7.22 (b)].
Fig. 7.22 (a): Pisces
Fig. 7.22 (b): Pisces
7.5.10 (iii) Amphibia
These animals differ from the fish in the lack of scales, in having mucus glands in the skin, and a three-chambered heart. Respiration is through either gills or lungs. They lay eggs. These animals are found both in water and on land. Frogs, toads and salamanders are some examples (see Fig. 7.23).
Fig. 7.23: Amphibia
7.5.10 (iv) Reptilia
These animals are cold-blooded, have scales and breathe through lungs. While most of them have a three-chambered heart, crocodiles have four heart chambers. They lay eggs with tough coverings and do not need to lay their eggs in water, unlike amphibians. Snakes, turtles, lizards and crocodiles fall in this category (see Fig. 7.24).
Fig. 7.24: Reptilia
7.5.10 (v) Aves
These are warm-blooded animals and have a four-chambered heart. They lay eggs. There is an outside covering of feathers, and two forelimbs are modified for flight. They breathe through lungs. All birds fall in this category (see Fig. 7.25 for examples).
Fig. 7.25: Aves (birds)
7.5.10 (vi) Mammalia
Mammals are warm-blooded animals with four-chambered hearts. They have mammary glands for the production of milk to nourish their young. Their skin has hairs as well as sweat and oil glands. Most mammals familiar to us produce live young ones. However, a few of them, like the platypus and the echidna lay eggs, and some, like kangaroos give birth to very poorly developed young ones. Some examples are shown in Fig. 7.26.
The scheme of classification of animals is shown in Fig. 7.27.
Fig. 7.26: Mammalia
Questions
1. How do poriferan animals differ from coelenterate animals?
2. How do annelid animals differ from arthropods?
3. What are the differences between amphibians and reptiles?
4. What are the differences between animals belonging to the Aves group and those in the mammalia group?

Carolus Linnaeus (Karl von Linne) was born in Sweden and was a doctor by professsion. He was interested in the study of plants. At the age of 22, he published his first paper on plants. While serving as a personal physician of a wealthy government official, he studied the diversity of plants in his employer’s garden. Later, he published 14 papers and also brought out the famous book Systema Naturae from which all fundamental taxonomical researches have taken off. His system of classification was a simple scheme for arranging plants so as to be able to identify them again.
7.6 Nomenclature
Why is there a need for systematic naming of living organisms?
Activity 7.3
• Find out the names of the following animals and plants in as many languages as you can:
1. Tiger 2. Peacock 3. Ant
4. Neem 5. Lotus 6. Potato
As you might be able to appreciate, it would be difficult for people speaking or writing in different languages to know when they are talking about the same organism. This problem was resolved by agreeing upon a ‘scientific’ name for organisms in the same manner that chemical symbols and formulae for various substances are used the world over. The scientific name for an organism is thus unique and can be used to identify it anywhere in the world.
The system of scientific naming or nomenclature we use today was introduced by Carolus Linnaeus in the eighteenth century. The scientific name of an organism is the result of the process of classification which puts it along with the organisms it is most related to. But when we actually name the species, we do not list out the whole hierarchy of groups it belongs to. Instead, we limit ourselves to writing the name of the genus and species of that particular organism. World over, it has been agreed that both these names will be used in Latin forms.
Certain conventions are followed while writing the scientific names:
1. The name of the genus begins with a capital letter.
2. The name of the species begins with a small letter.
3. When printed, the scientific name is given in italics.
4. When written by hand, the genus name and the species name have to be underlined separately.
Activity 7.4
• Find out the scientific names of any five common animals and plants. Do these names have anything in common with the names you normally use to identify them?
What you have learnt
• Classification helps us in exploring the diversity of life forms.
• The major characteristics considered for classifying all organisms into five major kingdoms are:
(a) whether they are made of prokaryotic or eukaryotic cells
(b) whether the cells are living singly or organised into multi-cellular and thus complex organisms
(c) whether the cells have a cell-wall and whether they prepare their own food.
• All living organisms are divided on the above bases into five kingdoms, namely Monera, Protista, Fungi, Plantae and Animalia.
• The classification of life forms is related to their evolution.
• Plantae and Animalia are further divided into subdivisions on the basis of increasing complexity of body organisation.
• Plants are divided into five groups: Thallophytes, Bryophytes, Pteridophytes, Gymnosperms and Angiosperms.
• Animals are divided into ten groups: Porifera, Coelenterata, Platyhelminthes, Nematoda, Annelida, Arthropoda, Mollusca, Echinodermata, Protochordata and Vertebrata.
• The binomial nomenclature makes for a uniform way of identification of the vast diversity of life around us.
• The binomial nomenclature is made up of two words – a generic name and a specific name.
Exercises
1. What are the advantages of classifying organisms?
2. How would you choose between two characteristics to be used for developing a hierarchy in classification?
3. Explain the basis for grouping organisms into five kingdoms.
4. What are the major divisions in the Plantae? What is the basis for these divisions?
5. How are the criteria for deciding divisions in plants different from the criteria for deciding the subgroups among animals?
6. Explain how animals in Vertebrata are classified into further subgroups.